ZÁKLADNÍ ÚDAJE
HALALI, všeobecná pojišťovna, a. s., se na trhu pohybuje již od roku 1993.
Primárně byla pojišťovna založena k pojišťování činnosti při výkonu práva myslivosti, zejména členů Českomoravské myslivecké jednoty, z. s.
V současné době tato oblast zůstává stále hlavní činností pojišťovny, ale pojišťovna se rozvíjí i v jiných oblastech neživotního pojištění.
V současné době tato oblast zůstává stále hlavní činností pojišťovny, ale pojišťovna se rozvíjí i v jiných oblastech neživotního pojištění.

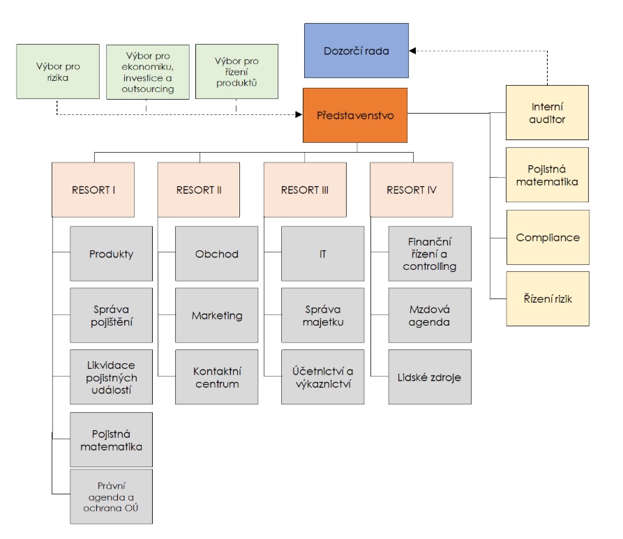
PŘEDSTAVENSTVO
Ing. Vladimír SládečekPředseda představenstva od 1.11.2016
Dosavadní zkušenosti:
Řídící a manažerské funkce ve finančních a poradenských společnostech
Kvalifikace: Vysoká škola báňská v Ostravě, Ekonomická fakulta
Člen představenstva od 26.10.2016
Kvalifikace: Vysoká škola báňská v Ostravě, Ekonomická fakulta
Člen představenstva od 26.10.2016
Ing. Zdeněk Santler, MBAČlen představenstva od 26.10.2016
Dosavadní zkušenosti:
Řídící a manažerské funkce ve finančních a poradenských společnostech
Kvalifikace: Mendelova zemědělská a lesnická univerzita v Brně, Provozně ekonomická fakulta, obor finance a evropská studia v ekonomice MBA - Nottingham Trent University
Kvalifikace: Mendelova zemědělská a lesnická univerzita v Brně, Provozně ekonomická fakulta, obor finance a evropská studia v ekonomice MBA - Nottingham Trent University
Ing. Kateřina SontákováČlen představenstva od 20.3.2025
Dosavadní zkušenosti:
Řídící a manažerské funkce ve finančních institucích
Kvalifikace: Univerzita Tomáše Bati ve Zlíně, specializace Podniková ekonomika
Člen představenstva od 20.3.2025
Kvalifikace: Univerzita Tomáše Bati ve Zlíně, specializace Podniková ekonomika
Člen představenstva od 20.3.2025
Bc. Václav GeletičČlen představenstva od 3.9.2025
Dosavadní zkušenosti:
Řídící a manažerské funkce v pojišťovnách
Kvalifikace: Univerzita Karlova v Praze, specializace pedagogika, Tělesná výchova a sport se zaměřením na vzdělávání
Člen představenstva od 3.9.2025
Kvalifikace: Univerzita Karlova v Praze, specializace pedagogika, Tělesná výchova a sport se zaměřením na vzdělávání
Člen představenstva od 3.9.2025
DOZORČÍ RADA
Judr. Petr ValentaPředseda dozorčí rady od 22.5.2018
Dosavadní zkušenosti:
Řídící a manažerské funkce v obchodních společnostech, advokát
Kvalifikace: Právnická fakulta UK Praha, Rigorózní zkouška Právnická fakulta UK Praha
Kvalifikace: Právnická fakulta UK Praha, Rigorózní zkouška Právnická fakulta UK Praha
JUDr. Petr Tomášek, Ph.D.Člen dozorčí rady od 27.4.2021
Dosavadní zkušenosti:
Advokát, odborný asistent a tajemník na Katedře obchodního práva.
Kvalifikace: Právnická fakulta UK Praha, Právnická fakulta UK titul LL.M, Právnická fakulta UK doktorský titul Ph.d.
Kvalifikace: Právnická fakulta UK Praha, Právnická fakulta UK titul LL.M, Právnická fakulta UK doktorský titul Ph.d.
JUDR. ING. KAREL GOLÁŇ, PH.D.Člen dozorčí rady od 13.10.2025
Dosavadní zkušenosti:
Řídící a manažerské funkce v obchodních a finančních společnostech, advokát
Kvalifikace: Vysoké učení technické v Brně, Strojní fakulta, Masarykova univerzita v Brně, Právnická fakulta akademický titul JUDr. a titul Ph.D.
Kvalifikace: Vysoké učení technické v Brně, Strojní fakulta, Masarykova univerzita v Brně, Právnická fakulta akademický titul JUDr. a titul Ph.D.
IDENTIFIKAČNÍ ÚDAJE
Firma je zapsána v obchodním rejstříku vedeného Městským soudem v Praze, oddíl B, vložka 2224
SÍDLO SPOLEČNOSTI:
HALALI, všeobecná pojišťovna, a.s., Vinohradská 1632/180, Vinohrady, 130 00 Praha 3
KORESPONDENĆNÍ ADRESA:
HALALI, všeobecná pojišťovna, a.s., Vinohradská 1632/180, Vinohrady, 130 00 Praha 3
HALALI, všeobecná pojišťovna, a.s., Vinohradská 1632/180, Vinohrady, 130 00 Praha 3
KORESPONDENĆNÍ ADRESA:
HALALI, všeobecná pojišťovna, a.s., Vinohradská 1632/180, Vinohrady, 130 00 Praha 3

SDĚLTE NÁM SVÉ PODNĚTY
V případě jakéhokoliv dotazu, námětu nebo připomínky nám neváhejte kdykoliv napsat. Pokud nám zanecháte Vaše telefonní číslo, zavoláme Vám zpět.